导航切换
扬州市建筑产业现代化发展促进会
注册
登录
首页
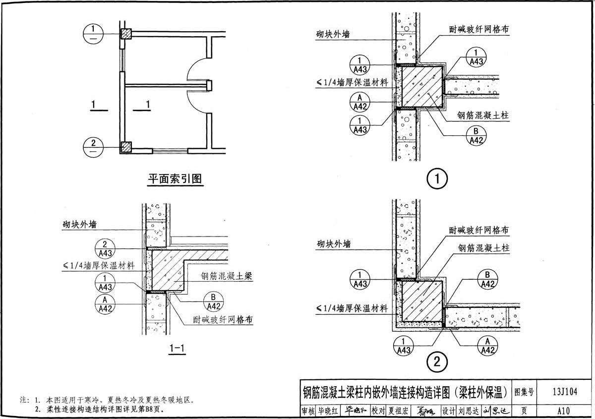
政策法规
新闻资讯
企业展示
产品展示
资料下载
质量追溯系统
业务平台入口
首页
技术资料
技术资料
学术资料
本会资料
13J104蒸压加气混凝土砌块、板材构造
发布时间: 2019-08-10 15:08:38 浏览次数:2602
上一篇:JGJ1-2014装配式混凝土结构技术规程
下一篇:装配式钢结构住宅建筑技术标准