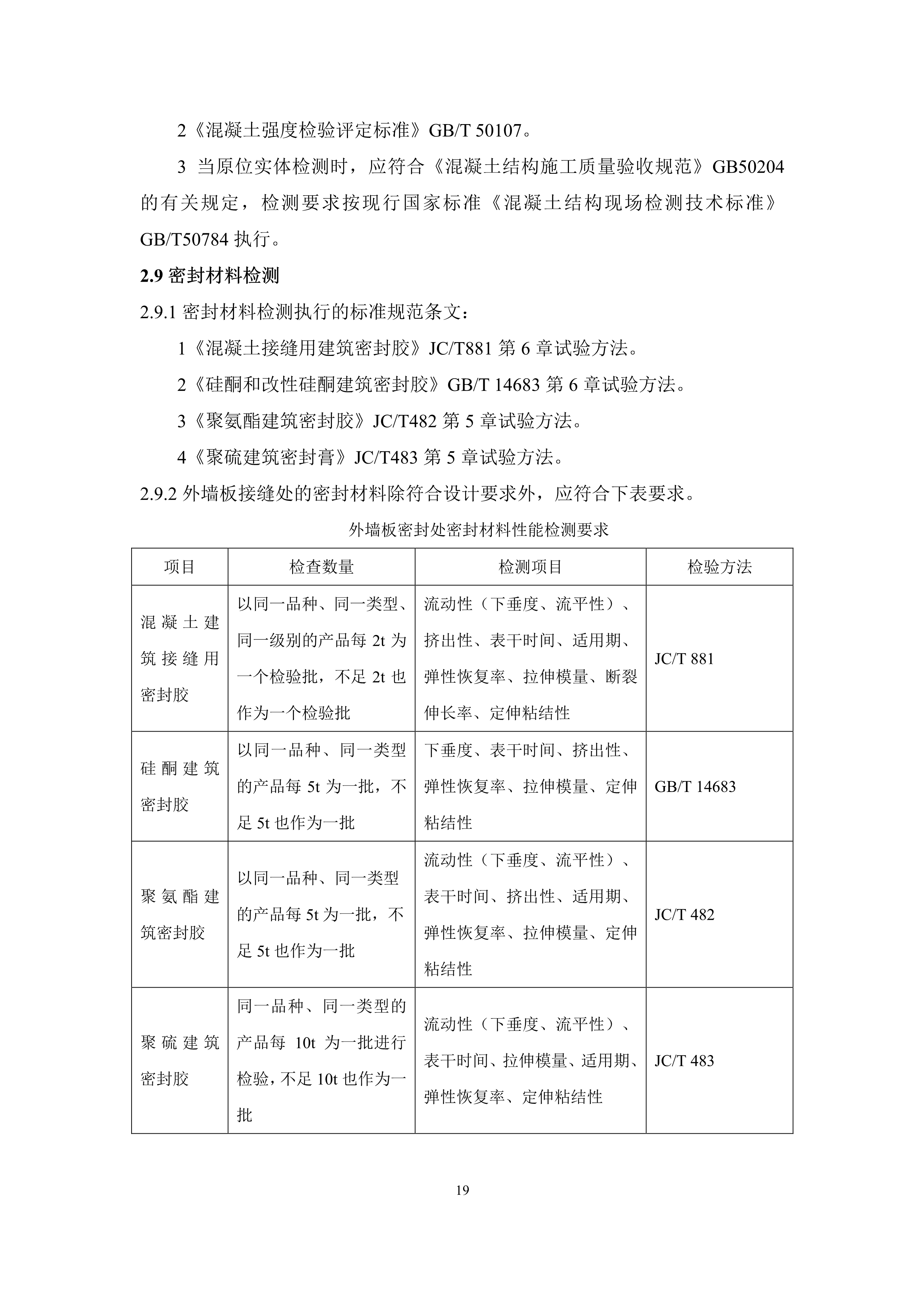
扬州市建筑产业现代化发展促进会
注册
登录
  • 首页
  • 政策法规
  • 新闻资讯
  • 企业展示
  • 产品展示
  • 资料下载
  • 质量追溯系统
  • 业务平台入口
  1. 首页
  2. 省级规范
  • 国家规范
  • 省级规范
  • 本市规章

装配式混凝土建筑工程质量检测指引

发布时间: 2019-11-11 18:22:23 浏览次数:1450

上一篇:关于加强江苏省装配式建筑工程质量安全管理的意见(试行)
下一篇:省住房城乡建设厅 省财政厅关于公布通过评估的省级建筑产业现代化示范城市、示范基地、示范项目名单(第一批)的通知
  • 关于
  • 平台介绍
  • 联系我们
  • 新手
  • 找回密码
  • 注册账号
  • 新手指引
  • 友情链接
  • 相关部门
  • 会员风采
客服支持
0514-87901300
在线咨询
9:00 - 17:00

主办单位:扬州市建筑产业现代化发展促进会 copyright2019 扬州市建筑产业化协会版权所有
苏ICP备19048881号