导航切换
扬州市建筑产业现代化发展促进会
注册
登录
首页
政策法规
新闻资讯
企业展示
产品展示
资料下载
质量追溯系统
业务平台入口
首页
省级规范
国家规范
省级规范
本市规章
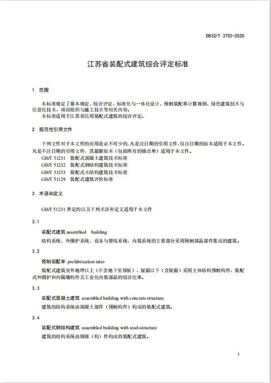
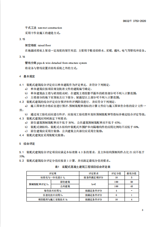
江苏省装配式建筑综合评定标准
发布时间: 2021-01-14 10:26:49 浏览次数:3982
下一篇:装配式混凝土结构工程施工监理规程